EA180模拟量脉冲型伺服
发布时间:2021-03-02
EA180系列伺服驱动器,是正弦电气研制的高性能中小功率交流伺服单元,具有高集成度、小体积、完善保护、高可靠性的特点,满足对成本和性能的不同要求。可广泛应用于数控机床、印刷包装机械、纺织机械、机器人、自动化生产线等自动化领域。
功能特点:
1. 先进的电机控制专用DSP芯片、大规模可编程门阵列(CPLD/FPGA)和PIM功率模块。
2. 具有高集成度、小体积、完善保护、高可靠性的特点。
3. 拥有丰富的数字量与模拟量接口,能与多种上位控制装置配套,支持MODBUS通信协议,方便组网。
4. 提供刚性设置、在线调整伺服增益、在线惯量辨识和共振抑制等高级功能,使伺服驱动器简单易用。
5. 优化的PID 控制算法,实现对转矩、位置、速度精确的全数字控制,精度高、响应快。
6. 两个子系列分别支持使用2500线增量式脉冲编码器或多摩川公司17位增量式、绝对值及23位绝对值高精度编码器的电机。
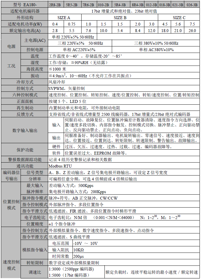
技术规格:










