EA180E EtherCAT总线型伺服
发布时间:2021-03-02
EA180E EtherCAT伺服驱动器,是正弦电气研制的高性能中小功率的总线型交流伺服驱动器。该系列产品功率范围为100W~7.5KW,采用以太网通讯接口,支持EtherCAT 通讯协议,配合上位机实现多台伺服驱动器联网运行。提供了刚性表设置,惯量辨识及振动抑制功能,使伺服驱动器简单易用,配合SER系列17位增量式编码器及23位绝对值编码器的伺服电机,运行安静平稳、响应迅速、定位精准。适用于半导体制造设置、机器人、金属加工机床、传送机械等自动化设备,实现快速精确的协同控制。
功能特点:
1. 先进的电机控制专用DSP芯片、大规模可编程门阵列(CPLD/FPGA)和PIM功率模块
2. 具有高集成度、小体积、完善保护、高可靠性的特点
3. 采用以太网通讯接口,支持EtherCAT CoE(CA301、CA402)通讯协议
4. 配合上位机可实现多台伺服驱动器联网运行
5. 提供了刚性表设置,惯量辨识及振动抑制功能,使伺服驱动器简单易用
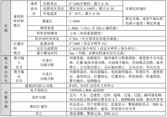
6. 优化的PID 控制算法,实现对转矩、位置、速度精确的全数字控制,精度高、响应快。
7. 配合SER系列17位增量式编码器及23位绝对值编码器的伺服电机,运行安静平稳、响应迅速、定位精准
技术规格











