EA200大功率伺服
发布时间:2021-03-02
EA200系列伺服驱动器,是正弦电气研制的高性能中大功率交流伺服单元,该系列产品采用先进的电机控制专用DSP芯片、大规模可编程门阵列(CPLD/FPGA)和PIM功率模块,具有高集成度、完善保护、功率段范围广、高可靠性等特点。
优化的PID 控制算法,实现对位置、速度、转矩精确的全数字控制,精度高、响应快。提供在线调整伺服增益和电子齿轮比。
拥有丰富的数字量与模拟量接口,能与多种上位控制装置配套,支持MODBUS通信协议,方便组网。
支持永磁同步电机和异步电机,可广泛应用于数控机床、印刷包装机械、纺织机械、钢材加工机械、机器人、自动化生产线等自动化领域。
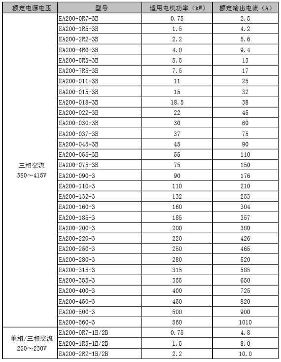
产品型号及对应功率

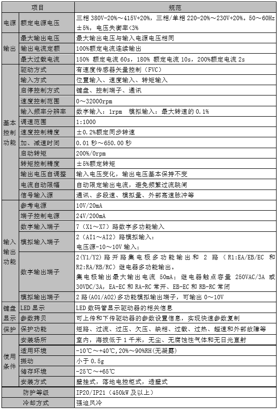
技术参数










